完成写真
↓こちらを参考にして、お絵描きロボットを製作しました。
Drawing Robot for Arduino
Low-Cost, Arduino-Compatible Drawing Robot
改良ポイント
CADで描いた図を、NCVCでGコードに出力、
そのGコードをNCVCのスクリプト変換で
お絵描き用コマンドへ変換しました。
ArduinoNANOは書き込み容量が小さいため、
そのためお絵描き用コマンドを、SDカードに保存し、
SDカードシールドを使用して、読み取るようにした。

CADで描いた図を、NCVCでGコードに変換する。

出力したGコードをNCVCのスクリプト変換で、お絵描き用コマンドに変換
**お絵描き用コマンド**
left(101.361);
forward(1.959);
left(161.207);
pendown();
forward(3.479);
penup();
right(153.12);
pendown();
forward(2.703);
penup();
left(137.21);
pendown();
forward(2.776);
penup();
right(156.657);
pendown();
forward(3.);
penup();
left(41.275);
forward(11.975);
left(48.724);
pendown();
forward(2.1);
penup();
left(90.);
forward(18.);
right(270);
pendown();
forward(2.059);
penup();
left(356.823);
forward(40.603);
right(57.078);
pendown();
forward(10.884);
penup();
right(23.257);
pendown();
forward(7.682);
penup();
right(41.229);
pendown();
forward(8.235);
penup();
right(63.685);
pendown();
forward(6.141);
penup();
right(75.863);
pendown();
forward(4.522);
penup();
left(17.488);
pendown();
forward(6.854);
penup();
left(115.454);
pendown();
forward(14.985);
penup();
right(32.294);
pendown();
forward(12.058);
penup();
right(16.07);
pendown();
forward(13.98);
penup();
right(29.508);
pendown();
forward(18.161);
penup();
right(32.09);
pendown();
forward(15.097);
penup();
right(24.2);
pendown();
forward(18.419);
penup();
right(11.594);
pendown();
forward(10.967);
penup();
right(21.879);
pendown();
forward(12.444);
penup();
right(23.269);
pendown();
forward(14.219);
penup();
right(28.376);
pendown();
forward(14.401);
penup();
left(340.623);
pendown();
forward(14.503);
penup();
right(21.966);
pendown();
forward(15.006);
penup();
right(258.25);
pendown();
forward(10.658);
penup();
left(273.566);
pendown();
forward(6.578);
penup();
right(53.618);
pendown();
forward(7.148);
penup();
right(41.129);
pendown();
forward(8.931);
penup();
right(62.843);
forward(2.266);
right(179.987);
pendown();
forward(5.508);
penup();
left(297.931);
pendown();
forward(5.532);
penup();
right(42.206);
pendown();
forward(7.679);
penup();
right(50.702);
pendown();
forward(7.581);
penup();
left(100.45);
pendown();
forward(12.304);
penup();
right(50.117);
pendown();
forward(5.892);
penup();
right(55.964);
pendown();
forward(5.333);
penup();
penup();
right(48.461);
forward(34.991);
right(156.69);

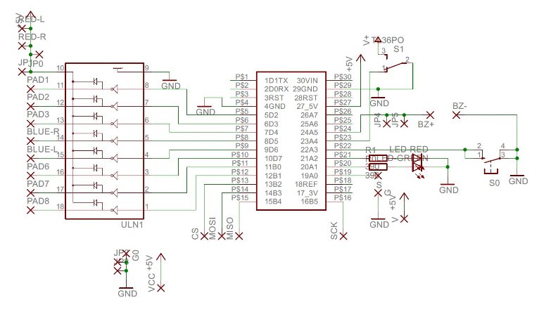
回路図

配線図
ペンホルダーも作りました

お絵描きしている映像